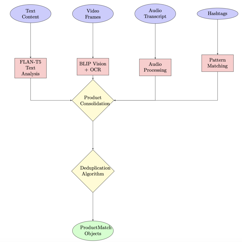
Architecture for Social Media Product Detection AI System

This project was about designing an architecture for an AI system that can detect purchasable products from social media (YouTube, Instagram, TikTok). 

A document explaining the architecture was delivered, and a proof of concept was implemented in Python.

Skills and deliverables: Mathematics, Statistics, Python, Data Analysis, Technical Writing

ai product detection architecture
Scroll to Top